按Enter到主內容區
:::
現在位置 首頁 > 公告訊息 > 最新消息
  • 友善列印
  • 回上一頁

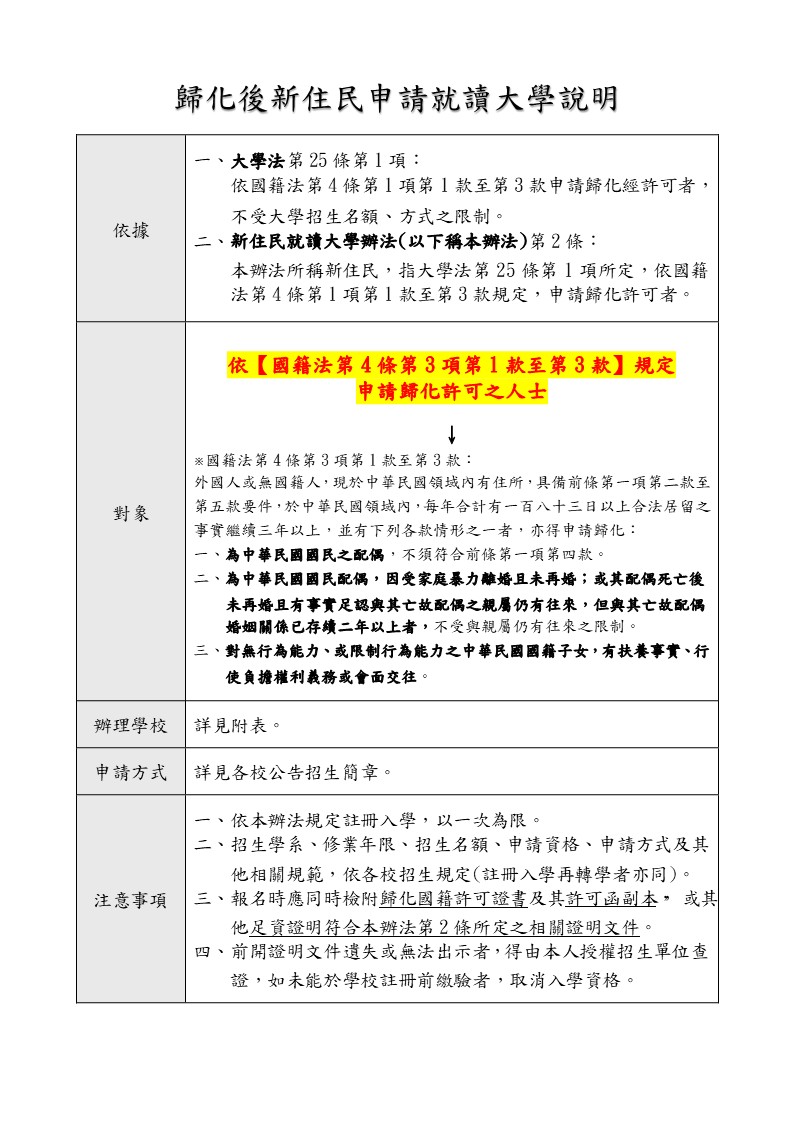
歸化後新住民申請就讀大學說明

歸化後新住民申請就讀大學說明
歸化後新住民申請就讀大學說明

教育部於109年12月7日訂定發布「新住民就讀大學辦法」,依「國籍法」第4條第1項第1款至第3款規定許可歸化之新住民,得以「申請入學」方式繼續銜接我國高等教育,提供歸化後新住民更友善多元之升學管道。

115學年度辦理新住民招生管道之大學院校共計有70校,說明公告於教育部高等教育司電子布告欄及教育部技術及職業教育司電子布告欄。

檔案下載(或附件)

相關連結(或延伸閱讀)

  • 市府分類: 法律權益,政令政策
  • 最後異動日期: 2026-01-14
  • 發布日期: 2026-01-14
  • 發布單位: 臺中市大雅區戶政事務所
  • 點閱次數: 80
至頁頂